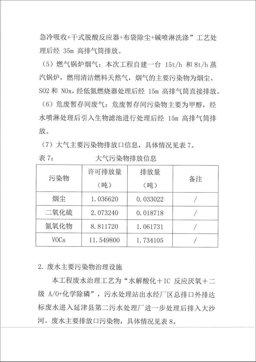
专注生命科学
关爱人类健康
Bwin必赢网址公司始终以人民健康为中心,坚持风险管理、全程管控、社会共治的原则,建立科学、严谨的质量管理体系,全面提升药品质量。
了解更多公司新闻,及时把握Bwin必赢网址公司动态
集化学合成、⽣物发酵核苷(酸)类bwin官网、必赢网站⽣产销售于⼀体。
依托母公司强大的技术研发实力和完整的必赢网站产品链,公司在研发领域取得重大成果。
Bwin必赢网址积极践行企业社会责任,紧紧围绕质量、环保和安全三方面不断提升自我要求,不断提高生产管理水平。
及时了解公司招标动态
你的加入可以给我们带来新的活力,我们同样也可以赠你无限的发展空间
欢迎各界朋友垂询,我们将以诚挚的热情为您服务。
公示内容
倾力打造科学严谨安全有效的制药生产线
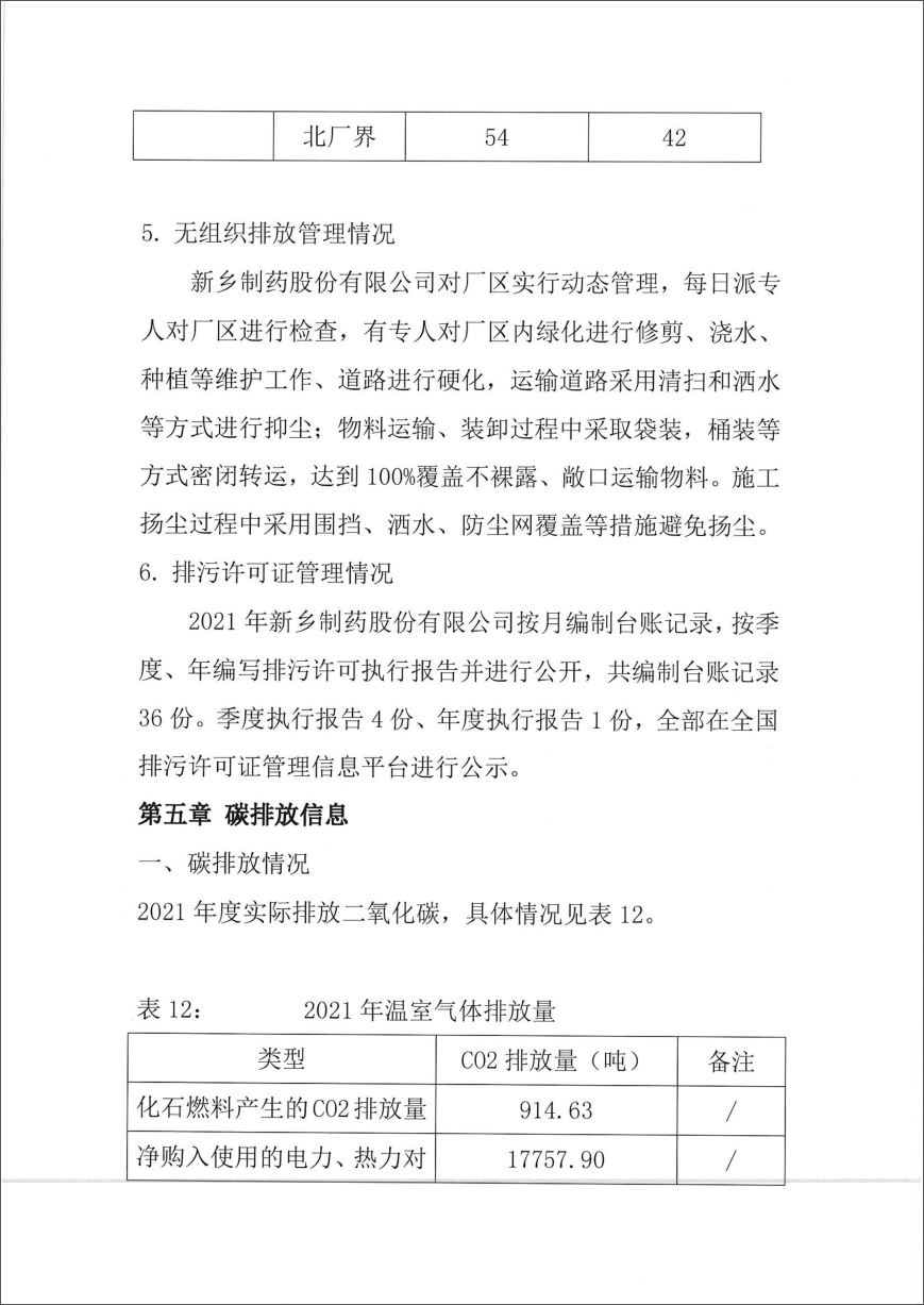
2021年度环境信息依法披露报告
相关新闻/ Related news
1Bwin必赢网址 | 华夏儿女 众志成诚 齐心抗疫!
2022-04-25
2Bwin必赢网址 | 华夏儿女 众志成诚 齐心抗疫!
2022-03-23